星空最火知名网站

关键字: 热门搜索: 起重机 | 挖掘机 | 装载机 | 泵机 | 压路机
您当前的位置: 星空最火知名网站 > 资讯中心 > 6300观察
工程机械行业大事每周聚焦(2022年04月04日)
kfz9i.cn   2022-04-04  中国工程机械信息网

  本周摘要:

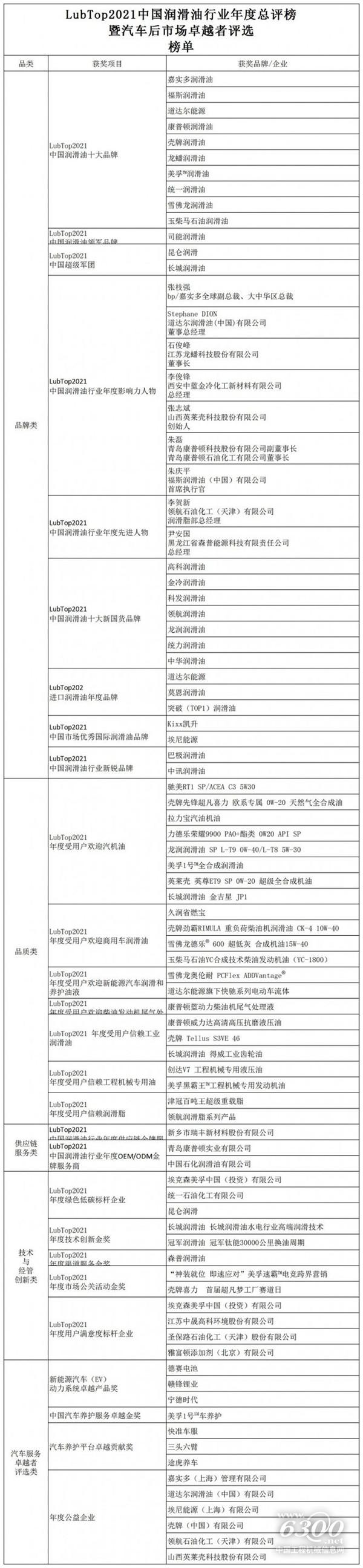
  1.  “LubTop2021中国润滑油行业年度总评榜暨汽车后市场卓越者评选”颁奖盛典云端全球发布;

  2.  中联重科新一代无人操作智能施工升降机成功下线;

  3.  搭载全柴动力国四共轨发动机叉车获河南省首张国Ⅳ牌照;

  4.  柳工与广西建工签署战略合作协议;

  5.  中集车辆A+H上市后首份年报出炉, 全年营收276.5亿元创历史新高;

  6.  厦工股份正式加入厦门国贸控股集团;

  7.  中集2021年营收1637亿 大幅度刷新历史最佳业绩……

  行业动态

  “LubTop2021中国润滑油行业年度总评榜暨汽车后市场卓越者评选”颁奖盛典云端全球发布

  3月28日,万众瞩目的“LubTop2021中国润滑油行业年度总评榜暨汽车后市场卓越者评选”颁奖盛典云端全球发布。以“破维,拓新局”为主题的“LubTop2021总评榜”由中国润滑油信息网 (www.sinolub.com)、《润滑油市场》杂志发起主办,法兰通联展览(北京)有限公司(AMR中国国际汽保汽配展主办方)联合主办,业内权威机构和众多主流媒体支持协办,对包括在设备润滑和汽车服务市场表现优秀卓越的润滑油产业链相关产品和服务进行荣誉认证。据组委会介绍,评选活动以技术创新、市场表现、用户满意度、行业影响力等四大维度为品牌核心评价体系。在企业申报资格海选,第三方权威机构质量检测结果(一票否决权)基础上,通过线上用户投票、专业市场调研、专家导师团评审、媒体观察评议流程,以线上线下大数据+智能算法产生LubTop品牌荣誉指数,确定LubTop2021总评榜暨汽车服务卓越者榜单。全球一线润滑油品牌嘉实多、美孚、壳牌,中国超级军团长城润滑油、昆仑润滑等世界五百强企业品牌获得“LubTop总评榜”行业大奖。


  企业动态

  智能化再跨步!中联重科新一代无人操作智能施工升降机成功下线

  近日,在中联重科常德升降机智能工厂,无人操作智能施工升降机(简称无人施工升降机)2.0版成功下线。该产品的下线标志着中联重科施工升降机阔步迈上智能化、绿色化的更高台阶,彰显出中联重科在科技创新和智能制造上的雄厚实力。


  是谁 给了这个省首辆国Ⅳ牌照非道路移动机械动力?

  近日,河南省首辆国Ⅳ非道路移动机械《4-GA000001》在郑州市正式挂牌,这也标志着郑州市国Ⅳ非道路移动机械登记挂牌工作在河南省范围内率先启动。河南省首辆国Ⅳ牌照非道路移动机械——台励福叉车,搭载的是来自全柴动力的国四共轨发动机。


  2022年临工建机市场启动会暨新品上市观摩活动盛世绽放

  近日,2022年临工建机轮挖市场启动会暨新品上市观摩活动在山东省临沂市隆重举行。出席此次会议的有临沂临工重托机械有限公司总经理潘仲兴,临工集团临工建机营销公司总经理王均志,临工建机研发负责人,来自全国各地的50余家轮挖核心经销商和供应商代表,及临工重托管理、研发、质量、生产、营销服务管理人员共同见证了这一重要时刻。


  树混改企业合作标杆 | 柳工与广西建工签署战略合作协议

  日前,广西柳工机械股份有限公司(以下称:柳工)与广西建工集团有限责任公司(以下称:广西建工)在广西建工大厦举行战略合作框架协议签约仪式。


  电动新品齐发!三一国际物流装备全面领跑!

  近日,三一国际旗下三一海工集中推出电动正面吊、无人纯电牵引车、自动化集装箱运输车等多款新能源、智能化新品,电动化转型进一步提速,助力港口物流绿色、智慧发展。三一第三代纯电正面吊SRSC45E3整机采用507kWh大容量磷酸铁锂电池组,支持大功率双枪充电技术,充满电仅需1小时,连续作业可达10小时。设计上,SRSC45E3采用单电机直驱,结合自主研发的制动/能量回收系统,能耗更低、效率更高、驾驶更舒适,综合续航能力较相同电容量产品高10%以上。


  中集车辆A+H上市后首份年报出炉 全年营收276.5亿元创历史新高

  日前,全球半挂车和专用车高端制造领导者中集车辆(301039.SZ/01839.HK)交出了其“A+H”上市后的首份年报。在“十四五”开局之年,中集车辆积极应对机遇与挑战,通过战略规划优化、业务聚焦,实现全年营业收入再创历史新高。年报显示,中集车辆2021年经营稳健,实现营业收入276.5亿元,同比增长4.3%;实现净利润9.9亿元;总资产与净资产分别达到217.8亿元及123.9亿元,同比分别增长9.9%与18.5%;每股收益0.48元。公司在全球销售各类车辆超20.0万辆,同比上升3.0%;全球半挂车业务四大市场均获得稳健增长,该业务营收提升至152.8亿元,同比增长12.5%;海外市场业务反弹迅速,北美市场与欧洲市场营收分别增长14.9%以及27.6%,跨洋经营优势凸显,全球的领先地位进一步提升。同时,中集车辆也披露了2021年度利润分配预案,公司拟向全体股东每10股派发现金股利2元(含税)。


  厦工股份正式加入厦门国贸控股集团

  近日,厦工股份控股股东海翼集团100%股权已划转进入国贸控股集团。国贸控股集团重组海翼集团,是厦门市贯彻落实国企改革三年行动实施方案、进一步优化国有资本布局、推动同类业务与资产重组整合的重要实践。国贸控股集团认真贯彻落实市委市政府决策部署和市国资委工作要求,紧锣密鼓、有条不紊地开展托管整合相关工作。海翼集团上下积极响应和支持,重组工作有序、平稳、顺利。根据厦门市委市政府关于把海翼集团打造成为厦门市先进制造业投资平台的战略定位,海翼集团正在重新梳理提升战略规划,编制海翼集团2022-2025年发展战略规划。


  中集2021年营收1637亿 大幅度刷新历史最佳业绩

  3月28日,中集集团发布了2021年年度业绩报告。报告显示,中集集团2021年全年营收约1637亿,首次突破千亿,同比增长74%;营业利润达134.7亿,同比增长81%,大幅度刷新历史最佳业绩纪录。



  中联重科2021年营收超671亿,新兴板块增长动能十足

  3月30日,中联重科发布2021年年度业绩报告。报告期内,公司实现营业收入671.31亿元,同比增长3.11%。在全球疫情反复、行业多重承压的背景下,报告期内,公司深耕主业,发力新兴板块,营收逆势增长,实现了高质量发展。

  

来源:中国工程机械信息网    打 印    关 闭
友情提醒 本信息真实性未经中国工程机械信息网证实,仅供您参考。未经许可,请勿转载。已经本网授权使用的,应在授权范围内使用,并注明“来源:中国工程机械信息网”。
特别注意 本网部分文章转载自其它媒体,转载目的在于传递更多行业信息,并不代表本网赞同其观点和对其真实性负责。在本网论坛上发表言论者,文责自负,本网有权在网站内转载或引用,论坛的言论不代表本网观点。本网所提供的信息,如需使用,请与原作者联系,版权归原作者所有。如果涉及版权需要同本网联系的,请在15日内进行。
更多>>专题推荐
关于6300 | 本网动态 | 联系方式 | 免责声明 | 版权信息 | 法律顾问
客户服务:6300@kfz9i.cn 服务热线:0754-88363699 商事QQ:1594591502
工程机械信息网 Copyright[c]1999-2025 All Rights Reserved 汕头市九鼎科技有限公司 版权所有
《中华人民共和国增值电信业务经营许可证》编号:

×关闭

雷火竞技开户足球(官方)网站/网页版登录入口/手机版登录入口-最新版(已更新) 永利外围排名(官方)网站/网页版登录入口/手机版登录入口-最新版(已更新) 最大利记足球大全(官方)网站/网页版登录入口/手机版登录入口-最新版(已更新) 永利外围正规导航(官方)网站/网页版登录入口/手机版登录入口-最新版(已更新) 永利网络足球网(官方)网站/网页版登录入口/手机版登录入口-最新版(已更新) 真人线上永利(官方)网站/网页版登录入口/手机版登录入口-最新版(已更新) 星空外围最新直播(官方)网站/网页版登录入口/手机版登录入口-最新版(已更新) PM娱乐城真人滚球官方(官方)网站/网页版登录入口/手机版登录入口-最新版(已更新)